新闻动态
NEWS CENTER
  • 2025年电力、电气设备制造行业分析
  • 本站编辑:沃凯林发布日期:2025/7/4

本文为转载于网络

2024年以来全社会用电量同比增长,电源、电网持续保持较大的投资规模,随着电力行业加快新型能源体系和新型电力系统构建,新能源新增装机成为绝对主体,重点输电通道建设稳步推进,产业链带动效果显著。特高压、清洁能源大基地建设以及省间互联通道开展规划和建设需求仍将持续,智能变配电将迎来新机遇。同时,上下游产业链完善度逐步提升,供给与需求体量逐渐增大,与当前国际能源局势、国家能源战略具有密不可分的关系,特朗普再次当选或将推动国家能源战略加速发展。预计2025年电力、电气设备制造行业景气度仍将持续,展望为稳定。



一、行业运行情况回顾
电力、电气设备制造行业作为国民经济发展中重要的装备工业之一,2023年以来,全社会用电量稳步提升,电力行业加快新型能源体系新型电力系统构建;电源、电网持续保持较大的投资规模,投资增速创新高,新能源新增装机成为绝对主体,重点输电通道建设稳步推进,电力设备制造行业外部发展环境良好。

电力、电气设备制造行业作为国民经济发展中重要的装备工业之一,行业景气度与电力工业的发展密切相关,受国民经济及电力投资需求影响大。2024年,据中国电力企业联合会发布的《20242025年度全国电力供需形势分析预测报告》显示,全国全社会用电量9.85万亿千瓦时,同比增长6.8%,用电量保持平稳增长。20251月,经国家统计局初步核算,2024年全年中国国内生产总值为1349084亿元,按价格不变计算,同比增长5.0%。受益于宏观经济持续稳定恢复、制造业转型升级以及国家新能源战略部署,国内电力投资规模持续增长,电力、电气设备制造行业外部发展环境良好。

电力、电气设备制造行业上游主要为有色金属加工及机械加工行业、仪器仪表行业、电子元器件、绝缘制品行业等,原材料包括铜材、钢材、铝和绝缘制品等。上游行业产品产业链成熟供应充分,但铜材、钢材、铝等金属价格易受国际大宗商品市场行情影响,LME铜价仍维持在高位、LME铝价自20223月后波动下行,20242LME铝价开始小幅回升;钢材价格20215月达到历史高位后开始回落后震荡下行。原材料价格的大幅波动会增加电力、电气设备制造企业的短期资金压力和成本控制压力。

电力、电气设备制造行业下游主要是电力电网行业和工业领域,需求主要来自电源及输变电网络的新建、维护及企业电力系统投入。从电力投资建设来看,根据中国电力企业联合会数据统计,2024年,全国重点调查企业电力完成投资合计1.78万亿元,同比增长13.2%;全国电源工程建设完成投资1.17万亿元,同比增长12.1%;全国电网工程建设完成投资6083亿元,同比增长15.3%,其中直流工程投资同比增长227.5%,绝大部分为±800千伏等级电网投资,拉动直流工程投资高速增长;交流工程投资同比增长8.5%,其中,110千伏及以下等级电网投资3194亿元,同比增长10.1%,占电网工程完成投资总额的52.5%2024年,全国新增发电装机容量4.3亿千瓦,再创历史新高,同比多投产6255万千瓦;国家大力推进荒漠化防治与风电光伏一体化工程建设,加快建设大型风电光伏基地,实施“千乡万村驭风行动”,风电和太阳能发电全年新增装机合计3.6亿千瓦,占新增发电装机总容量的比重达到82.6%



二、行业内企业特征
电力、电气设备制造行业位于产业链中游,中小企业数量众多,竞争激烈。随电压等级的提升,行业竞争格局呈金字塔型分布,即电压等级越高,技术壁垒越强,头部企业核心竞争力优势越明显。原材料波动对上游原材料供应商影响较大,行业内企业应付账款规模较大,对上游议价能力较强,但行业下游主要为发电和电网企业,仍存在运营资金沉淀风险;多元化的产品和服务有助于平抑企业的盈利波动性。

近年来,随着国家电网有限公司(以下简称“国家电网”)和中国南方电网有限责任公司(以下简称“南方电网”)普遍采用集中招标方式,加剧了市场竞争程度。电力、电气设备产品材料成本占比高,上游主要原材料为大宗商品,商业信用空间有限,当主要原材料价格短期大幅上涨,在一定程度上加大企业的成本控制难度及企业的短期资金压力,反之,企业存在较大的存货跌价风险。行业下游客户主要为大型电力集团、两大电网及下属公司等,客户信誉良好但议价能力强,容易形成大额的应收账款且账龄偏长;此外,受季节性现金流波动、采购招标进度、垫资等因素影响,电力、电气设备企业存货对营运资金有一定的占用。行业内企业主要具有以下特征:(1原材料波动对上游原材料供应商影响较大,行业内企业应付账款规模较大,对上游议价能力较强,在一定程度上能将资金压力转移给上游,但行业下游主要为发电和电网企业,仍存在运营资金沉淀风险。6家主要电力、电气设备制造上市公司为例1,截至2023年底,6家上市企业的应收账款占总资产的比重在22.00~34.00%,对营运资金占用较明显;但从应付账款规模及合同负债情况来看,企业对上游占款能力较强。(2企业业务结构呈多元化;具备较强技术实力且较早实现多元化经营布局的企业盈利稳定性更强。一般通用电力设备产品由于技术和生产工艺壁垒不高,产品同质性强;特殊电力设备企业大量的研发投入、产品升级及新产品推出,技术优势显著,产品主要集中于特高压、超高压领域。例如许继电气股份有限公司业务横跨一二次、交直流领域,涉及直流输电及电力电子、智能变配电业务、智能轨道交通及工业智能化业务、智能用电业务、电动汽车充换电及驱动控制业务、新能源业务等。国电南瑞科技股份有限公司产品线涵盖发、输、变、配、用、调度、信息通信等各领域,从电力生产、传输到分配全过程,业务涉及电网自动化及工业控制、继电保护及柔性输电、电力自动化信息通信和发电及水利环保等领域,具备丰富的产品线并呈现多元化的业务结构。电力设备制造行业技术相对成熟,企业竞争力主要集中于稳定的长期业务合作关系及较强的成本控制能力。业务结构的多元化和较强的技术实力有助于提升企业抗风险能力,增强业务稳定性。



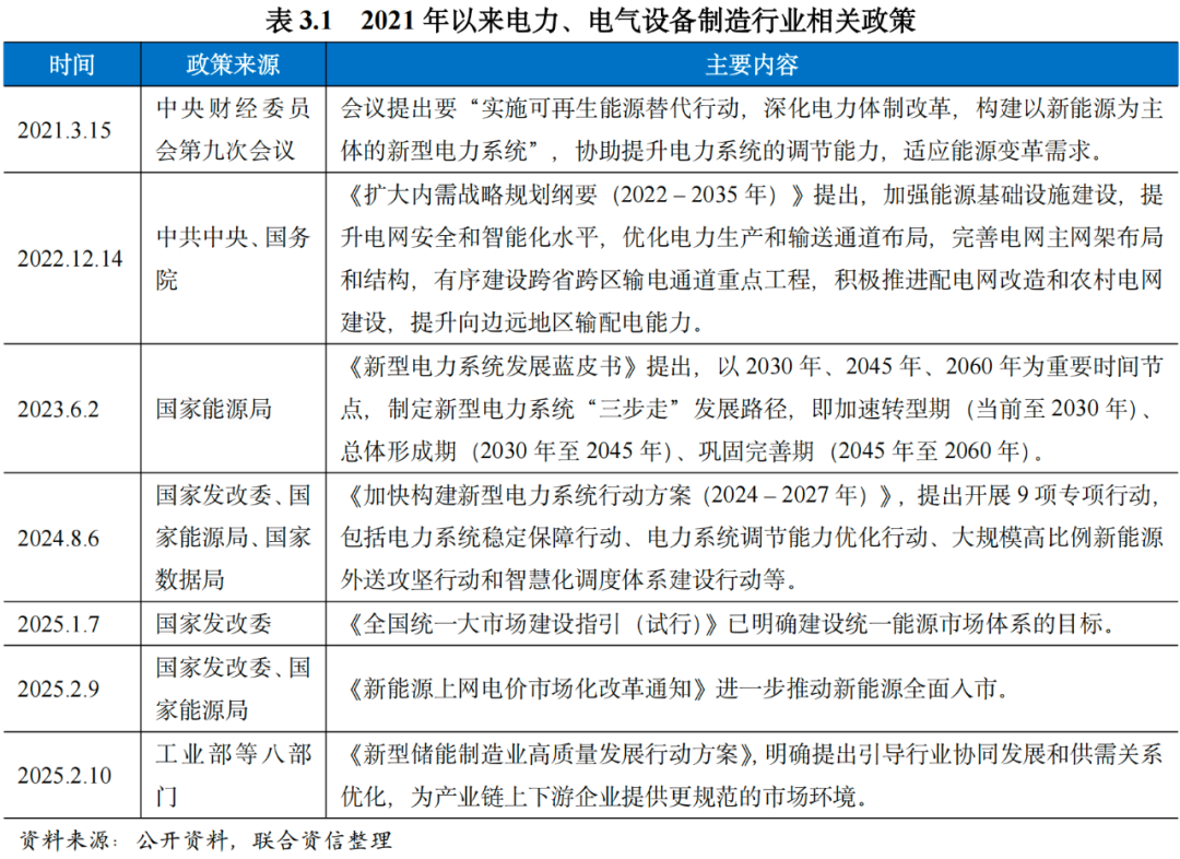
三、行业政策
政策支持方面,一系列政策旨在破除地方保护与要素配置壁垒,为新能源产业链的跨区域协同与成本优化奠定基础。近年来国内光伏等新能源行业竞争加剧,部分环节面临产能过剩压力。统一大市场建设通过完善招标投标机制、强化公平竞争,能加速低效产能出清,促进供需格局改善。例如,20252月工信部等八部门发布的《新型储能制造业高质量发展行动方案》,明确提出引导行业协同发展和供需关系优化,为产业链上下游企业提供更规范的市场环境。


四、行业展望
“双碳”战略实施叠加“稳增长扩内需”预期以及新型电力系统构建进入全面启动和加速推进的重要阶段,随着能源需求持续增加和能源结构转型升级,均将对电力设备制造行业发展起到支撑作用。特高压建设第三轮周期开启,清洁能源大基地建设以及省间互联通道开展规划和建设需求或将持续,智能变配电将迎来新机遇。

鉴于行业处在加速转型的重要时期,新型电力系统建设中“源”将从建设超级能源基地和加速发展分布式光伏、分散风电两方面布局,解决消纳问题并形成更高效、多元的终端能源体系。2025年3月两会政府工作报告提出“统筹就地消纳与外送通道建设”,意味着特高压输电、智能电网与储能设施的重要性进一步提升。能源清洁化、终端电气化将是长时期的行业趋势。在国家能源战略部署下,电力投资总量持续增长,产业链带动效果显著,具有逆周期调节作用。“十四五”期间,国家电网和南方电网的电网规划投资额预计分别约为3500亿美元和6700亿元人民币,外加部分地区电网公司,显著高于“十三五”期间全国电网总投资2.57万亿元。电网规划投资对电力、电气设备制造企业经营形成较强支撑。

需求方面,为了解决源荷地域分布不均、可再生能源消纳带来的输出功率不稳等问题,提高电网运行稳定性、可靠性,电网投资或将在以下两个方向发力:

(一)特高压输变电线路作为建设新能源供给消纳体系的重要载体,风光大基地建设及省间互联通道开展规划和建设等,将有效拉动上下游产业链发展。

电源侧的新能源替代造成了电力系统电源与负荷时间、空间维度的一定程度错配,时间上供需不平衡主要由各类储能解决,空间分布上的调度,则需要依托大规模、远距离输电走廊来配合实现。2024年以来,中国加大力度推进多条特高压工程项目建设。在2024年共有3项特高压项目投运,分别是川渝1000千伏特高压交流工程、武汉-南昌1000千伏特高压交流工程、张北-胜利1000千伏特高压输电交流项目工程。随着国家加大力度规划建设以大型风电光伏基地的特高压输变电线路为载体的新能源供给消纳体系,风光大基地的建设将带动“十四五”期间特高压项目需求高增。

(二)创新应用“云大物移智链边”等技术加快推进分布式智能电网建设及应用,提升承载高比例可再生能源外送消纳能力并推进电网智能化改造。

智能电网的特点主要有自愈性、可靠性、兼容性、高效性、交互性。相较于传统电网,智能电网可以提供可靠、高效的电力保障,兼容各类设备的接入,动态优化电力资源配置,提高电网运行效率。

清洁能源占比以及电气化率大幅提升等对电网的响应处理能力提出更高的要求,能源电力配置方式将由“部分感知、单向控制、计划为主”,转变为“高度感知、双向互动、智能高效”,但我国配电网目前在故障识别隔离、数据采集、自动化、智能化水平等方面仍存在较大提升空间。随着新能源、分布式电源、电动汽车、储能和微电网等业态快速发展,终端用电负荷也呈现增长快、变化大、多样化、复杂化的新趋势,增加了配电系统的复杂程度与管控难度。新能源随机性的影响显著,动态负荷波动的无序性特征明显,源荷具有更强的时空不确定性,给配电网安全可靠运行带来一定挑战。《新型电力系统发展蓝皮书》提出,创新应用“云大物移智链边”等数字技术,加快推进分布式智能电网由示范建设到广泛应用,促进分布式新能源并网消纳,实现源网荷储协调发展,推动各类能源互联互通、互济互动,支撑新能源发电、新型储能、多元化负荷大规模友好接入,有效提升电网智能化改造。以南方电网为例,其加快电网数字化转型,加强智能输电、配电、用电建设,推动建设多能互补的智慧能源建设,强化电网的数字化、智能化建设。电网智能化升级将对二次设备产生显著拉动作用,信息化硬件投资有望得到大幅提升。综上,预计2025年电力、电气设备制造行业景气度仍将持续,展望为稳定。